Our Major Publications
Dynamic Responses of Striatal Cholinergic Interneurons Control Behavior Flexibility
Huang et al.
Science Advances, 2024
Drug Reinforcement Impairs Cognitive Flexibility by Inhibiting Striatal Cholinergic Neurons
Gangal et al.
Nature Communication, 2023
Abstinence and Extinction Drive Opposing Changes in Striatal Activity and Dopamine Signaling During Alcohol Relapse
Xie et al.
Neuropharmacology, 2025
Bidirectional and long-lasting control of alcohol-seeking behavior by corticostriatal LTP and LTD
Ma et al.
Nature Neuroscience, 2018
Chronic alcohol drinking persistently suppresses thalamostriatal excitation of cholinergic neurons to impair cognitive flexibility
Ma et al.
Journal of Clinical Investigation, 2022
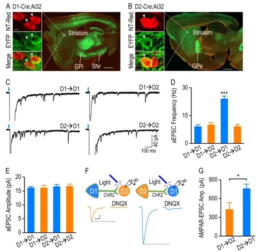
Distinct synaptic strengthening of the striatal direct and indirect pathways drives alcohol consumption
Chen et al.
Biological Psychiatry, 2017
Striatal mu-opioid receptor activation triggers direct-pathway GABAergic plasticity and induces negative affect
Wang, Xie et al.
Cell Reports, 2023